❤️歡迎 ☺ 投資人、區域加盟經營人 ☛ 投資專區‼️❤️【加入生日會員享優惠】現在加入會員立享入會費2448元(原定年費4466元),優惠將於2026年3月31日截止‼️
×
海葬諮詢☚點閱
參觀生日輪
殯運海葬申請流程
常見問題Q&A
準備搭乘☚點閱
訂票查詢(登入↗)
陪伴追憶下載區(登入↗)
乘客商品區☚點閱
商品特展
會員利多☚點閱
會員專屬服務區(登入↗)
會員專屬金庫(登入↗)
投資專區☚點閱
股東專屬VIP室(登入↗)
加盟經營人專區(登入↗)
內部資訊
管理規章
「水葬設備」建言書
所有商品
訂單查詢
登入/註冊
重設密碼
Birthday生日輪(統編60310497)
海葬諮詢☚點閱
參觀生日輪
殯運海葬申請流程
常見問題Q&A
準備搭乘☚點閱
訂票查詢(登入↗)
陪伴追憶下載區(登入↗)
乘客商品區☚點閱
商品特展
會員利多☚點閱
會員專屬服務區(登入↗)
會員專屬金庫(登入↗)
投資專區☚點閱
股東專屬VIP室(登入↗)
加盟經營人專區(登入↗)
內部資訊
管理規章
「水葬設備」建言書
所有商品
首頁
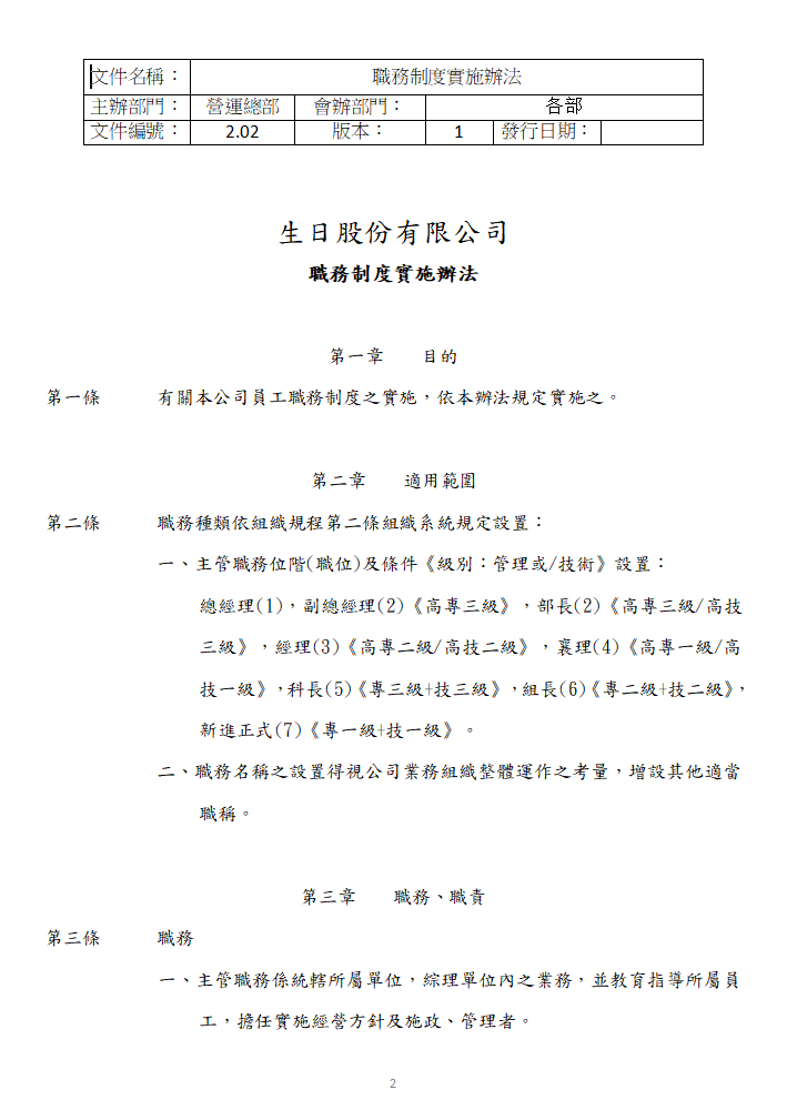
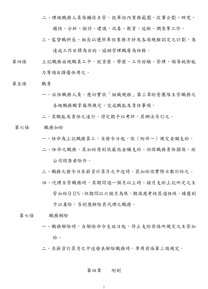
2.02職務制度實施辦法
語系與貨幣設定
×
選擇語系
繁體中文
English
日本語
한국어
選擇貨幣
新台幣